List | Images

N°629 + INFO
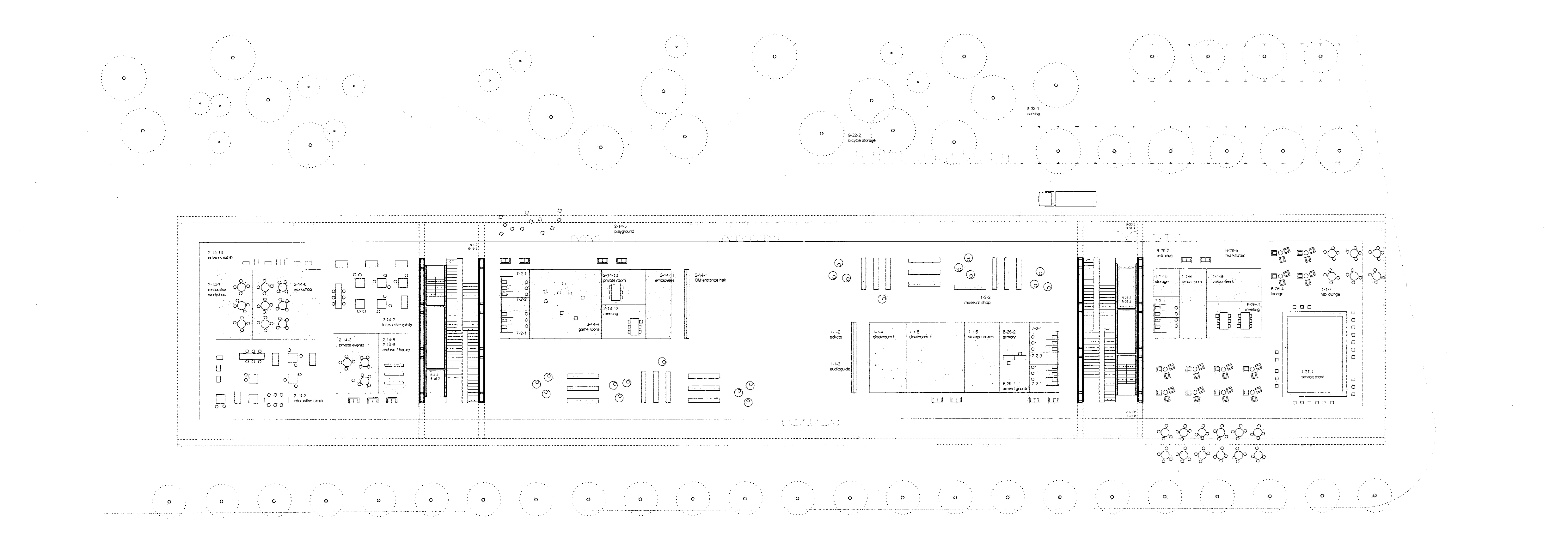
Name
Liget Museum
Location
Budapest (HUN)
Year
2014
Category
Project Competition
Client
Liget Budapest
Team

Architecture:
Jean-Pierre Dürig, Gian Paolo Ermolli, Guido Porta, Ljubica Arsic